77
山东省未成年人救助保护中心
/sdetjz/index.html
新闻资讯
/sdetjz/col315664/index.html
经验做法
/col/col320394/index.html
县级经验
/col/col320398/index.html
首页
>
新闻资讯
>
经验做法
>
县级经验
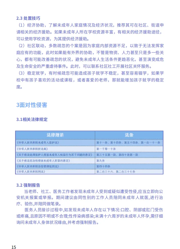
深圳福田:《侵害未成年人案件强制报告制度宣传手册》
2024-07-02 15:35
来源:福田未保服务热线微信公众号
字号:
大
中
小
分享:
、
【打印此页】
【关闭窗口】
Produced By 大汉网络 大汉版通发布系统